草榴社區

办事指南
 
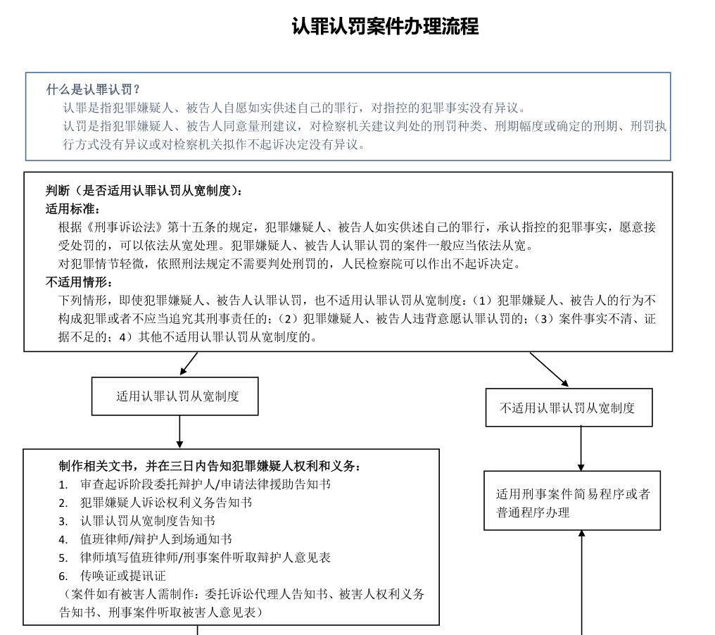
认罪认罚案件办理流程
 
日期:2020年08月21日       字号:
      

1.jpg
2.jpg

 
 
 
 
 
草榴社區-草榴社区论坛|成人资源、热门话题 版权所有
建议使用1024*768以上的屏幕分辨率和6.0以上版本的IE来访问本站