草榴社區
草榴社區 第三分院
草榴社區
无障碍
首 页
走进三分院
检察新闻
检务公开
公益诉讼
服务平台
检察视频
您所在的位置:
草榴社區
>>
办事指南
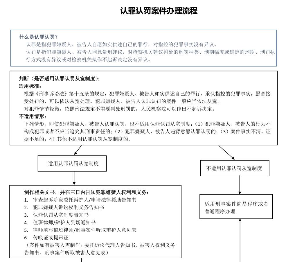
认罪认罚案件办理流程
日期:
2020年11月13日
【
打印此页
】 【
关闭此页
】
上一篇:
律师接待流程图
下一篇:
民事诉讼监督办案流程图